0791-83983112/0791-83955307
半岛online(中国)
走近建投
集团简介
组织机构
部门职能
发展历程
资讯中心
领导关怀
集团动态
基层动态
安全生产
视频中心
业务领域
风险评估
城市建设
房产开发
投资融资
资产管理
党团建设
党建
团建
工会
活动专题
纪检监察
廉政建设
普法专栏
信访举报
招标采购
招标公告
中标公示
资产招租
企业文化
文化纲要
企业宣传片
精神文明创建
洪路先锋·云学堂
联系我们
联系方式
人才招聘
半岛online(中国)
走近建投
集团简介
组织机构
部门职能
发展历程
资讯中心
领导关怀
集团动态
基层动态
安全生产
视频中心
业务领域
风险评估
城市建设
房产开发
投资融资
资产管理
党团建设
党建
团建
工会
活动专题
纪检监察
廉政建设
普法专栏
信访举报
招标采购
招标公告
中标公示
资产招租
企业文化
文化纲要
企业宣传片
精神文明创建
洪路先锋·云学堂
联系我们
联系方式
人才招聘
下属公司
招标采购
-
Bidding
招标公告
中标公示
资产招租
半岛online(中国)
>
招标采购
>
资产招租
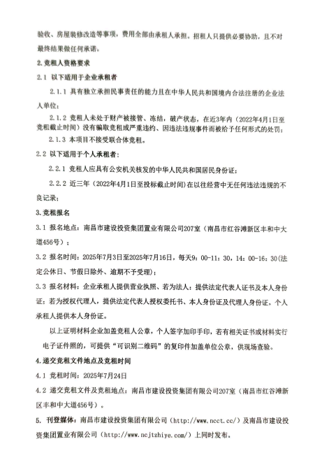
建投置业资产租赁项目(20250604)招租公告
日期:2025-07-03
上一篇:
建投置业资产租赁项目房屋租赁权
下一篇:
建投置业资产租赁项目(20250503)招租公告第二次
返回列表页
OA系统
官方微信
在线留言
返回顶部
beat365·(中国)在线体育_唯一正版官网
|
爱游戏(ayx)中国官方网站
|
新利体育官网注册入口网页版
|
EMC易倍(中国区)官方网站
|
米兰体育app在线登录
|
华体会手机网页版登录入口
|
云开体育网页版
|
乐动手机在线官网
|